江苏省现有疫情图片表格(江苏省现有疫情图片表格下载)
常州车辆可以进无锡吗?
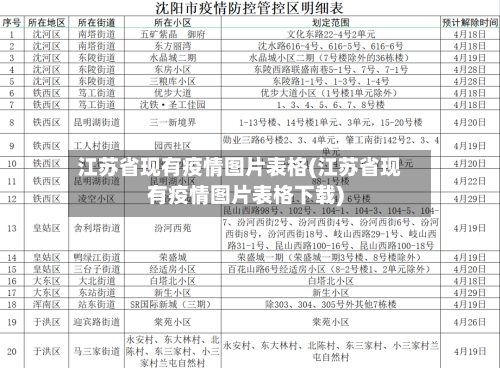
凡是未通过复工防控措施核查的企业,其外来务工人员一律暂缓来锡(通过复工防控措施核查的企业名单可通过“无锡市民卡 ”微信公众号“返锡通”平台查询); 对于来自湖北、浙江 、广东、河南、湖南 、安徽、江西等疫情重点地区的外来务工人员 ,一律暂缓来锡。

如果江苏省内的户口而且在无锡有房子,并且身份证是无锡的话,是可以进入无锡的 ,但进来之后可能还是要隔离观察 。
苏州:姑苏区部分区域实施外地车限行,且高峰时段(7:00-9:00、16:30-18:30)禁止外地小客车进入市区部分道路,面包车需注意是否符合车型分类(部分面包车可能属于“小微型载客汽车” ,需按小客车限行规则执行)。
常州牌照的车。当然能下无数无锡高速 。但是在下之前一定要进行健康登记。和对你的体温进行测定。
最近几天,如果您想要从常州前往无锡,是可以的 。无锡近来的情况非常好 ,没有出现疫情相关的困扰。当地政府的防控措施做得非常到位,比如每个小区都定期进行核酸检测,确保疫情不会扩散。在有疫情的地方,还会进行两次核酸检测 ,确保所有居民的安全 。
成都到常州要隔离吗?
〖壹〗 、号从成都到江苏常州只要你不是从中高风险地区出来的,是否需要隔离的,因为只要你有行程码 ,有健康绿码就可以。
〖贰〗、这个当然是的,只要是从成都过去的都要做核酸检测隔离几天没有问题,有就没有事情。
〖叁〗、小时核酸检测报告。通过查询当地公开信息显示 ,截止于2022年10月13日,双流有部分中高风险地区,根据常州防疫政策 ,前往常州需要48小时核酸检测报告 。双流一般指双流区,双流区隶属于四川省成都市,位于成都市中心城区西南部。常州 ,简称“常 ”,别称龙城,江苏省辖地级市。
〖肆〗 、您好,现在应该都是需要隔离14天的 ,在出发之前一定要做好准备 。
〖伍〗、东航MU2936:此航班在下午4点40分从成都天府机场T2起飞,傍晚6点50分即可抵达常州。对于需要在白天或傍晚时分到达常州的旅客来说,这是一个很好的选取。川航3U8977:该航班于晚上7点15分从成都双流机场T1起飞 ,经过约两小时20分钟的飞行,于晚上9点35分到达常州 。
〖陆〗、第二天上午9点40到,票价六百元。票价情况成都飞常州机票最低560余元(8折的中转航班) ,直飞航班费用相对较高。中转航班虽然便宜,但超长中转很可能需要自费住宿 。这些航班信息和票价是基于2025年7月初的数据,实际情况可能会有所调整 ,建议出行前通过航空公司官方网站或正规票务平台查询最新信息。
全国中高风险地区名单表格下载入口
微信搜索公众号“广州本地宝”,关注后在对话框回复【风险】,可获全国/广州疫情风险等级查询系统、中高风险最新名单+调整时间等信息。不过该途径可能不直接提供表格下载或一键复制功能 ,但可以获取最新的中高风险地区名单信息,再自行总结成表格 。
最新全国风险地区名单可通过本地宝——全国疫情中高风险地区名单查询器实时查询。查询平台:本地宝——全国疫情中高风险地区名单查询器查询入口:点击进入(实时更新)本地宝的全国疫情风险等级名单查询系统由小编们实时维护,风险地区有调整时会第一时间更新专题,确保用户获取的信息准确且及时。
查询方式一:国务院客户端小程序——疫情风险等级查询入口获取:通过微信搜索“国务院客户端”小程序 ,进入后即可找到“疫情风险等级查询 ”功能入口。查询流程:进入小程序后,点击页面上部的查询按钮,系统将直接展示全国中高风险地区名单 ,信息一目了然,无需复杂操作 。
截至3月21日24时,全国现有38个高风险地区 ,602个中风险地区。以下是高风险地区的详细名单:天津市 西青区(2个):精武镇“和光尘樾”一期建筑工地,西营门街跃升里商业街西区(三区)。河西区(1个):天塔街清海湾大众浴池 。滨海新区(1个):天津临港经济区东方星城。

仅剩5个月!23年转本重要的六个时间点总结,一个都不能错过!
〖壹〗 、年转本重要的六个时间点总结 12月上旬:转本工作通知 江苏省教育厅会在此时间段发布关于做好2023年普通高等学校“专转本”工作的通知。该通知详细介绍了转本计划的整体情况、选拔对象和办法、报名条件(包括报名工作的大致时间) 、考试安排(包括笔试的具体时间)、录取原则等重要信息 。
〖贰〗、023年懿本五年制专转本考生需立即行动,科学规划备考。距离考试仅剩8个月 ,结合备考规律与当前考生常见问题,需从以下方面重点突破:时间紧迫,需立即启动备考剩余有效备考时间:扣除2个月暑假后 ,实际备考周期仅6个月。
〖叁〗 、行动号召:25年转本考试的学生需立即行动,利用剩余6个月时间报班冲刺,避免因拖延断送唯一升本机会 。
发表评论