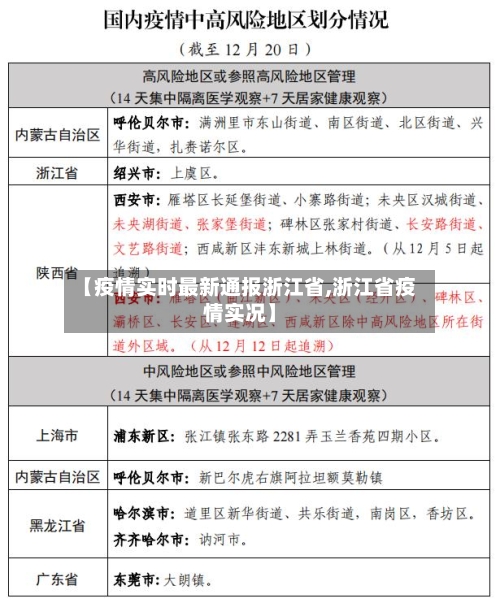
【疫情实时最新通报浙江省,浙江省疫情实况】
国家卫健委:16日新增本土病例1226例、无症状1206例
本土确诊病例(1226例)吉林省:742例吉林市455例、长春市268例 、四平市11例、延边朝鲜族自治州6例、松原市2例 。福建省:99例泉州市92例、厦门市5例 、三明市1例、宁德市1例。广东省:83例深圳市71例、东莞市7例 、广州市4例、珠海市1例。辽宁省:62例大连市38例、营口市21例 、沈阳市3例 。

新增确诊病例整体情况:31个省(自治区、直辖市)和新疆生产建设兵团报告新增确诊病例2286例。其中境外输入病例57例 ,本土病例2229例。境外输入病例详情:分布在多个省市,具体为广东13例,北京9例 ,辽宁7例,四川6例,内蒙古5例,上海5例 ,福建4例,山东4例,陕西3例 ,黑龙江1例。

其他国家也有相关报告,如新加坡根据2020年1月23日至3月16日报告的243例本土病例调查发现,7组聚集性病例可能源于潜伏期感染者传播 。

月12日0—24时 ,31个省(自治区、直辖市)和新疆生产建设兵团报告新增本土确诊病例1807例,新增本土无症状感染者1315例。具体分布如下:本土确诊病例分布:吉林:1412例,其中长春市831例 、吉林市571例、延边朝鲜族自治州9例、四平市1例。
截至7月17日24时新型冠状病毒肺炎疫情最新情况
累计治愈出院病例87061例 ,累计死亡病例4636例 。累计报告确诊病例92246例,无现有疑似病例。累计追踪到密切接触者1069428人,尚在医学观察的密切接触者7405人。无症状感染者情况:新增无症状感染者27例(均为境外输入) 。当日转为确诊病例4例(均为境外输入)。当日解除医学观察18例(均为境外输入)。
月19日0-24时 ,四川新增新型冠状病毒肺炎确诊病例3例,均为境外输入病例 。 具体信息如下:病例来源及行程其中2例为7月17日由菲律宾经柬埔寨转机,7月18日抵达成都后即接受隔离医学观察和动态诊疗,7月19日确诊。另1例为7月18日由埃及乘机出发 ,抵达成都后即接受隔离医学观察和动态诊疗,7月19日确诊。
当日转为确诊病例9例(境外输入6例) 。当日解除医学观察66例(境外输入12例)。尚在医学观察无症状感染者1017例(境外输入191例)。港澳台地区疫情情况:累计收到港澳台地区通报确诊病例1461例。
月15日0-24时,四川及成都均无新增新冠肺炎确诊病例 ,今日入伏,长达40天,伏天养生有八大要点 。四川疫情情况 7月15日0-24时 ,四川无新增新型冠状病毒肺炎确诊病例,新增治愈出院病例1例,无新增疑似病例 ,无新增死亡病例。
截至11月17日24时,全国新型冠状病毒肺炎疫情情况如下:新增确诊病例:全国31个省(自治区 、直辖市)和新疆生产建设兵团报告新增确诊病例8例。境外输入病例7例,分布为上海4例、山西1例、辽宁1例、广东1例 。本土病例1例 ,位于天津。当日无新增死亡病例及疑似病例。
北京市人民政府副秘书长陈蓓在7月19日举行的北京市新冠疫情防控工作新闻发布会上宣布: 7月20日零时起,北京市突发公共卫生应急响应级别由二级调整为三级 。

3月11日至今,全国疫情情况
〖壹〗 、近来无法直接给出3月11日至今全国疫情的完整情况,但可提供3月11日当天全国本土新增病例的分布数据,具体如下:总体新增本土病例数:3月11日新增本土病例476例。
〖贰〗、根据意媒报道及意大利当局公布的最新数据 ,3月11日(过去24小时)意大利新冠疫情情况如下:全国新增确诊:2313例,累计确诊病例达12462例。新增死亡:196例,累计死亡病例升至827例 。累计治愈:1045例 ,现存确诊患者10590例。
〖叁〗、月14日北京市通报,顺义区新增1例新冠肺炎确诊病例,其活动轨迹如下:该病例为顺义区12日通报确诊病例的密切接触者 ,现住顺义区空港街道优山美地B区,职业为家政服务人员。
〖肆〗 、月11日广州白云区新增的5个重点场所为云城街社区卫生服务中心、萧岗东约西街五巷新鲜水果店、美芝选便利店(萧岗东约店) 、东约北街14巷开心果园、东约大街1巷 。具体情况如下:信息来源:3月11日下午5时,广州市疫情防控新闻发布会公布了这一消息。
〖伍〗、据传 ,琶洲展馆发现一名红码展商,其初筛阳性,并换用手机卡混入美博会。疫情自3月9日起在广州多个区域蔓延 ,涉及火车站 、批发市场等场所,波及广范围。广州琶州采取严格防控措施,封锁大门,所有人员需做核酸测试 。部分网友透露 ,有人从检测直接被困,到下午仍未进食,三月广州气温已升高 ,户外炎热难耐。
浙江省还有疫情吗
有。根据浙江省疫情防控工作办公告显示,在2022年8月26日0-24时,浙江省11个市报告新增本土阳性6例 ,均为集中隔离点检出,均已落实管控措施,截止到2022年8月27日浙江省仍存在疫情 ,并未完全消除疫情隐患 。
没有。2022年12月份全国开放后各地没有疫情,截止到2023年2月16日,浙江没有疫情。浙江省 ,简称“浙 ”,省会杭州 。浙江省境内最大的河流钱塘江,因江流曲折,称之江 ,又称浙江,省以江名。
022年12月4日。浙江12月4号,疫情正式放开了 。浙江省地处中国东南沿海长江三角洲南翼 ,东临东海,南接福建,西与江西、安徽相连 ,北与上海、江苏接壤。境内最大的河流钱塘江。
有 。浙江,简称“浙”,是中华人民共和国省级行政区。省会杭州 ,位于长江三角洲地区。截止到2022年9月7日,浙江仍有疫情,虽然连续2天无新增确诊病例 ,胆还是有49名确诊患者和666例境外输入。
有 。2022年8月18日浙江省新型冠状病毒肺炎疫情通报,8月17日0到24时,11个市报告新增本土阳性21例,均为集中隔离点检出 ,均已落实管控措施。
浙江省2022年12月18号放开疫情管控。通过查询相关公开信息显示:截止2022年12月18日,市防控办已经发文:明确有序放开社会面管控措施 。除了上城区 、拱墅区、萧山区以外,其他区的包括我们三个区县市 ,公共场所恢复常态化开放。除了疫情封控区域外,住宅小区正常开放出入口,外来人员核验健康码进入。
2021杭州疫情病例数据最新消息(持续更新)
截至2021年12月10日18时 ,杭州本轮疫情共报告3例确诊病例(其中1例为此前无症状感染者转为确诊)、10例无症状感染者(新增1例从管控人员中发现) 。以下是详细信息:病例总体情况自2021年12月5日起,杭州累计报告3例确诊病例和10例无症状感染者。其中1例确诊病例由无症状感染者转化,新增的1例无症状感染者系从管控人员中发现。
021年11月25日杭州疫情最新消息如下:浙江大学紫金港校区疫情情况2021年11月25日下午 ,浙江大学紫金港校区发现外地疫情关联病例 。该病例为浙大艺术与考古博物馆教职工,家住河滨之城小区。
截至2021年11月26日9时30分,杭州疫情相关核酸检测采样结果均为阴性 ,具体数据如下:密接与次密接人员检测结果共排查密切接触者767人、次密切接触者299人,均已落实集中隔离措施,核酸检测结果全部为阴性。其他风险人员检测结果排查管控其他风险人员31317人,核酸检测结果均为阴性 。
021年12月15日杭州有新增确诊病例 ,截至15时新增2例新冠肺炎确诊病例(轻型),具体情况如下:病例关系与发现过程:新增病例为集中隔离人员,是此前确诊病例庄某的父亲和儿子。均于12月7日下午纳入集中隔离 ,隔离期间2次核酸检测阴性,12月15日报告第3次核酸检测结果为阳性。
发表评论