浙江省疫情期间能否出去/疫情期间能不能去浙江
浙江省多地发布最新通知:恢复跨省休假、旅游、探亲!
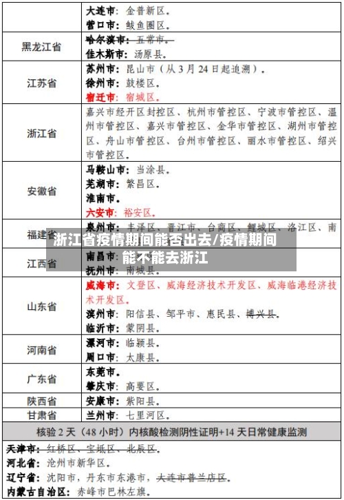
〖壹〗 、浙江省绍兴、衢州、台州 、丽水四地自9月2日起调整疫情防控措施,允许在做好行程报备前提下恢复跨省休假、旅游、探亲活动 ,同时明确公共场所开放 、行程卡管理、药品销售等细则 。

〖贰〗、暑假在多地人员跨省流动政策放宽的情况下可以探亲出游,但需提前了解目的地防疫政策并做好防护措施。具体分析如下:全国疫情态势总体平稳,多地放宽人员跨省流动政策近期全国疫情态势总体趋于平稳,31省份日新增感染人数连续多日在50例以下 ,北京 、上海两地感染人数均降至个位数。

〖叁〗、浙江:9月2日,浙江绍兴、衢州 、台州、丽水四地陆续宣布即日起调整疫情防控措施。四地均提到有序规范开放公共场所、各项社会活动逐渐正常化,各地、各单位在做好行程报备前提下 ,可恢复人员休假 、旅游、探亲等跨省出行活动 。湖北:9月3日起,湖北全省已无中高风险地区。
〖肆〗、恢复跨省游5月31日,浙江省疫情防控办印发《关于高效统筹疫情防控和旅游餐饮住宿等服务业发展的通知》:7日内无社会面本土疫情的 ,原则上不对A级旅游景区以及文化旅游行业室内场所进行限制经营(集中隔离场所周边除外)。
〖伍〗 、旅游意愿被激发:暑假是传统的旅游旺季,也是亲子游等多种旅游业态的重要发展时段 。选取在此时恢复跨省游,有效激发了国内游客的暑假旅游意愿。
〖陆〗、021中秋浙江省恢复跨省旅游1 浙江省旅行社协会8月30日发布《关于旅行社疫情防控工作的提示》 ,可恢复无中高风险地区省份跨省团队旅游及“机票+酒店 ”业务。
2021国内中高风险来浙返浙防控政策最新消息(持续更新)
〖壹〗、对国内疫情中高风险地区所在直辖市或设区市,要求旅客需持核酸检测阴性证明方可离开的其他来浙返浙人员,参照实施“2+14”健康管理措施 。对尚未划定中高风险地区 ,但已有阳性病例且实施全域核酸检测的重点地区,可对其划定的全域核酸检测范围内的来浙返浙人员,参照实施“2+14”健康管理措施。
〖贰〗 、021年11月8日天津来杭州防控政策如下:中高风险地区人员:国内疫情中高风险地区人员应暂缓来浙返浙,待所在地区风险等级降至低风险后再合理安排出行。如已来浙返浙的 ,实行“14 + 7”健康管理措施,即14天集中隔离医学观察 + 7天居家健康观察 。
〖叁〗、国内疫情中高风险地区所在县(市、区)的其他人员:实施“2+14 ”健康管理措施。即需提供2天内核酸检测阴性证明,并配合实施14天日常健康监测 ,在监测期间做好自我健康管理,尽量减少外出。

2021受疫情影响浙江暂停跨省团队旅游
近期在浙江多地发生点状疫情,全省旅行社及在线旅游企业暂停经营跨省团队旅游及机票+酒店业务 ,除了暂停跨省旅游之外,还暂停了省级体育赛事活动,在浙江的朋友们们近期注意做好个人防护 ,尽量减少不必要的外出活动 。
此前实施的“熔断”机制规定,当某地区出现中高风险时,暂停旅行社及在线旅游企业经营进出该地的跨省团队旅游及“机票+酒店”业务 ,该机制自2021年8月实施以来对跨省团队游冲击显著。新政策下,无论省内是否有高风险地区,跨省游客凭48小时内核酸检测阴性证明即可乘坐跨省交通工具,跨省团队旅游逐步正常化。
文旅部要求严格执行跨省旅游“熔断 ”机制 ,一旦出现疫情立即全面排查滞留游客,防止疫情外溢。
文化和旅游部办公厅于10月23日发布通知,要求对出现中高风险地区的省(区 、市) ,立即暂停旅行社及在线旅游企业经营该省(区、市)跨省团队旅游及“机票+酒店”业务,并第一时间向社会公布 。
跨省旅游在浙江省仍然可以进行,但需严格遵守疫情防控要求。跨省游业务未暂停 浙江省文化和旅游厅副厅长明确表示 ,浙江并未暂停跨省游业务。这意味着,从政策层面上看,浙江省的居民和游客仍然可以选取跨省旅游 。
具体防控要求:核酸检测证明:跨省游客需凭48小时内核酸检测阴性证明乘坐跨省交通工具。这一要求旨在确保跨省流动人员的健康安全 ,降低疫情传播风险。出入境及边境旅游限制:出入境团队旅游及“机票 + 酒店”业务继续暂停,暂不恢复陆地边境口岸城市团队旅游业务 。
现在可以去浙江吗
近来建议非必要不要前往浙江省肿瘤医院,来院后可能会被赋“黄码 ”。具体说明如下:医院所在区域情况:医院所在的半山街道全区划入“三区”管理 ,且全区赋黄码。这意味着前往该区域的人员健康码可能会受到影响,进而影响后续的正常出行 。医院防控政策:因疫情形势多变,医院方面建议非必要不要前往。
现在可以去浙江,但建议涉疫地区暂缓来杭。对国内疫情高风险地区人员 ,实施7天集中隔离医学观察 。对国内疫情中风险地区人员,实施7天居家隔离医学观察。对国内疫情低风险地区人员等,实施3天日常健康监测 ,落实“三天两检”。
你好,苏州人去浙江的话,只要准备好核酸证明以及符合当地防疫规定的话 ,就可以去浙江。希望对你有所帮助 。
江西省与浙江省之间的交通十分便捷。如果你驾车前往浙江省,可以轻松到达。不过,到了浙江省后 ,会根据当地的防疫政策进行相应的管理 。例如,在正午时分,部分地区可能会采取临时性的管控措施。这些措施旨在确保公共卫生安全 ,确保每个人都能在一个安全的环境中生活。
宁波现在可以出省吗
〖壹〗、宁波现在可以出省 。根据浙江省疫情防控工作要求,中高风险地区及所在县(市 、区)人员严格限制出行,中高风险地区所在设区市的其他县(市、区) 人员非必要不出行,确需出行的须持 48 小时内核酸检测阴性证明。
〖贰〗、宁波可通过优化甬金铁路运营、开通出省普速列车及规划义甬高铁等措施 ,提升铁路枢纽地位并解决利用率问题。
〖叁〗 、宁波可以去外地,但需要准备好核酸检测证明 。疫情期间外出注意事项如下:注意个人卫生,外出一定要戴口罩;勤洗手 ,用流动的水和洗手液洗手,尤其在进餐前以及处理生熟的食物之间,处理以后必须洗手。不生吃食物 ,经高温加热后再吃。
〖肆〗、宁波出省政策如下:中高风险地区及所在县、市 、区人员严格限制出行; 中高风险地区所在设区市的人员非必要不出行,确需出行的须持48小时内核酸检测阴性证明; 高风险岗位人员应尽量避免出行,确需出行的须脱离工作岗位14天以上且持48小时内核酸检测阴性证明 ,并向所在单位报备 。
〖伍〗、近来不建议前往宁波旅游。以下是具体分析:疫情风险 根据最新消息,宁波部分地区被认定为高、中风险区。这意味着当前宁波存在一定的疫情传播风险。为防止疫情扩散,宁波已经暂停了跨省团队旅游和“机票+酒店 ”业务 。这一措施旨在减少人员流动 ,降低疫情传播的可能性。
〖陆〗 、不算。宁波去杭州不算出省 。如确需离甬要做好个人防护,避免前往中高风险地区所在区(县、市)(直辖市为所在乡镇、街道) 、近7天内有本地阳性感染者报告,抵杭前24小时内报备,核酸三天三检。
发表评论