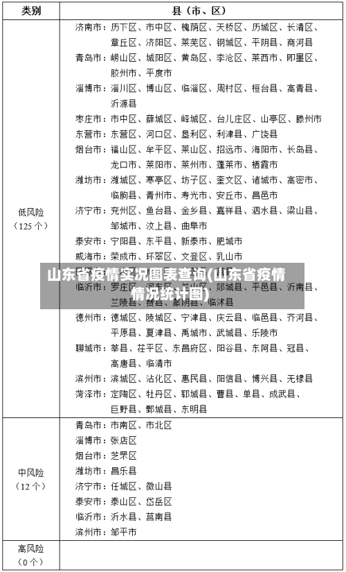
山东省疫情实况图表查询(山东省疫情情况统计图)
浙里办随申办各地还有什么办?
〖壹〗、八闽办:福建省政务服务APP统一平台 ,提供福建省网上办事大厅服务 。 粤省事:广东省政务服务APP统一平台,提供广东省网上办事大厅服务。 云上办:重庆市政务服务APP统一平台,提供重庆市网上办事大厅服务。 赣服通:江西省政务服务APP统一平台,提供江西省网上办事大厅服务。

〖贰〗 、在中国 ,除了“浙里办”和“随申办 ”,各地**如福建的“八闽办”、广东的“粤省事”、重庆的“云上办”等**都有自己的政务服务平台 。这些平台旨在通过数字化手段简化行政流程,提高公共服务效率 ,实现更便捷的政务服务体验。随着互联网技术的快速发展,传统的政务服务方式已经逐渐不能满足公众的需求。

〖叁〗、除了浙里办 、随申办之外,各地还有冀时办、鄂汇办、渝快办等多种政务服务APP 。冀时办:这是河北省广泛使用的政务服务APP ,通过整合各类政务资源,实现了“一网通办 ” 、“比较多跑一次”等目标,为河北省民众提供了便捷、高效的政务服务。

中国姑娘实拍印度防疫实况,印度的防疫实况是怎样的?
印度疫情数据孟买:新增446例 ,死亡2例,连续第三天新增超400例。德里:新增2,202例 ,连续两天新增超2000例 。全国检测:截至8月5日,累计检测样本877,551,833份 ,当日检测391,187份。防疫与治疗动态德里疫情激增:卫生专家担忧病例上升趋势,指出多重因素导致感染率攀升。
印度防疫教育措施的独特性利用视觉冲击增强防疫意识印度警察佩戴形象酷似新型冠状病毒的卡通帽 ,旨在通过直观的视觉形象,向民众传达外出可能增加接触病毒风险的信息,提醒民众对病毒保持敬畏之心 ,从而乖乖待在家里或做好防护措施 。
地方政府也在不断地争夺氧气。在中央邦,人们甚至破门而入,抢劫医院的氧气瓶。许多地方也发生了氧气瓶被盗事件 。因此 ,氧气等医疗用品的黑市交易和医疗混乱费用的飙升引起了印度人民的普遍关注和强烈不满。
疫情消失的可能原因影片未明确交代尼帕病毒在印度消失的具体原因。推测可能由于该病毒传染性不强,在一个新的病毒周期内没有新增病例,导致疫情自然消退。疫情对社会的影响对于大多数人 ,尼帕病毒可能只是耸人听闻的新闻,但对于失去亲人的人来说,需要很长时间才能从悲伤中恢复 。
山东大学管理学院青春同路实践队寻访优秀校友苏玉玲
山东大学管理学院建院已久,培养了众多能力与品质出众的优秀学子 ,在这个夏天,管理学院“青春同路”社会实践队寻访了几位已走上工作岗位多年的杰出校友,通过共叙校园记忆、回顾曾在山大管理学院走过的多彩青春 、分享职业生涯体会 ,使在校生更深刻地感受管理学院榜样校友的出众品质,让不同年月的青春路之间建起桥梁,为管院学子今后的求索旅程点一盏明灯。

2022烟台蓬莱区疫情最新消息(2022烟台蓬莱区疫情最新消息实况)
烟台蓬莱区今日疫情最新情况时间:2022年5月3日2022年5月2日0时至24时 ,我市新增本土确诊病例1例,新增本土无症状感染者2例;新增境外输入无症状感染者1例。上述4人均在集中隔离点发现 。
更新时间:2022年3月5日烟台蓬莱区疫情防控紧急提醒广大市民朋友:截止3月5日,莱西市累计报告11例本土确诊病例 ,均为莱西七中师生。
没有。截止于2022年9月7日,烟台蓬莱区属于常态化防控区域,没有出现疫情 。蓬莱区 ,古称登州,隶属于山东省烟台市,位于山东省东北部、烟台市境北部,地处胶东半岛北端 ,濒临黄、渤二海。
发表评论